Instance Verification Kit (IVK)
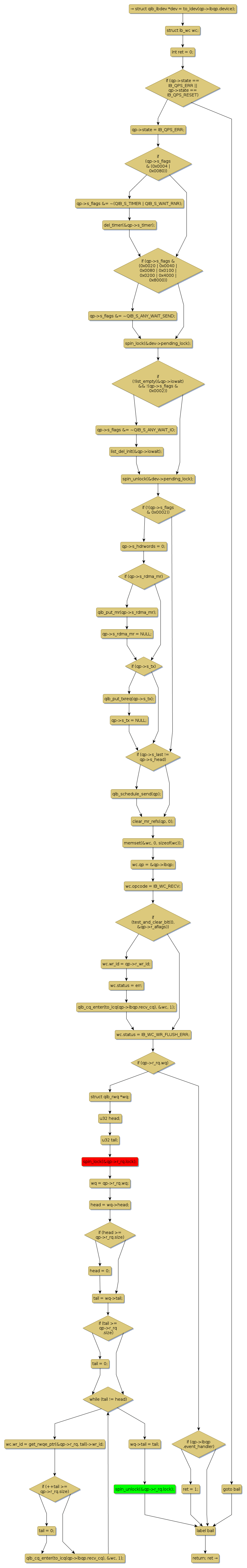
spin lock @ [13578+26+/linux-3.19-rc1/drivers/infiniband/hw/qib/qib_qp.c]
Instance Signature: lock
|
The Matching Pair Graph:
|
|
Function Name
|
Control Flow Graph (CFG)
|
Events Flow Graph (EFG)
|
Source Correspondence
|
|
qib_error_qp
|
|
|
[12226+12+/linux-3.19-rc1/drivers/infiniband/hw/qib/qib_qp.c]
|